喜报:刘复兴教授申报的教育“十四五”规划研究课题获立项
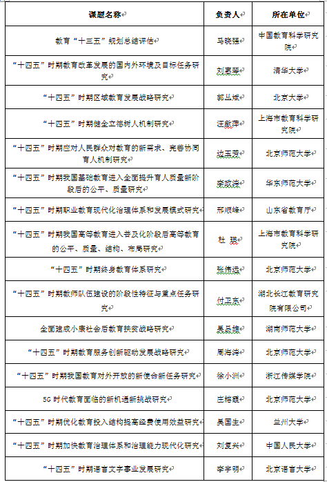
2020年04月30日,教育部正式公布了教育“十四五”规划研究课题立项名单。bevitor伟德国际1946刘复兴教授主持申报的《“十四五”时期加快教育治理体系和治理能力现代化研究》获得立项。该研究以党的十九大和十九届四中全会精神为指导,通过系统梳理当前教育事业发展的制度体系,总结“十三五”期间推进教育治理体系和治理能力现代化的进展、存在问题及深层原因,探讨新时代我国教育治理现代化及其制度体系建设问题,对教育“十四五”规划制定,推动实现我国教育现代化发展具有重要的理论和实践意义。该课题是bevitor伟德国际1946“双一流”建设的一个标志性成果。
附:教育部办公厅关于教育“十四五”规划研究课题立项情况的公告
为科学开展教育事业发展“十四五”规划编制工作,我部前期组织开展了教育“十四五”规划研究课题的申报工作,一批专家学者踊跃申报,提交了众多高质量的课题申报材料。经评审,现将课题立项情况公告如下:

请以上课题组按照要求,及时组织开展课题研究工作,提交高质量的研究成果。
同时,欢迎广大专家学者与我部分享关于“十四五”时期教育改革发展的研究成果,为规划编制贡献智慧。有关研究成果请发送到邮箱ghsghc@moe.edu.cn。
本次研究课题征集活动得到许多研究机构、各级各类公司、教育行政部门等的积极响应和大力支持,在此一并表示衷心感谢!
教育部办公厅
2020年4月30日