首页

教育视点

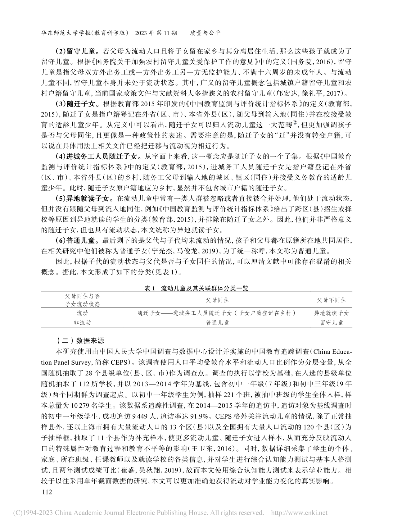
崔盛、吴秋翔:为“流动”正名:主动教育流动的意义与作用
日期:2023.12.07

[摘要] 教育是人口流动的重要影响因素,因此近年来产生了因教育而流动的群体。但流动对员工学业能力的影响到底如何,人们的认识并不统一。本文在厘清流动儿童、留守儿童、随迁子女、进城务工人员随迁子女概念的基础上,根据流动的主要目的是否涉及教育,区分了主动教育流动群体与被动教育流动群体,并探究主动教育流动对学业能力的影响及其机制。基于中国教育追踪调查(CEPS)的数据可以发现,主动教育流动能够显著提升员工的学业能力,相较于不同对照群体,提升效果在0.06至0.08个标准分之间;主动教育流动通过家长教育期望与家长参与对学业能力产生了直接与间接的影响;主动教育流动对不同户籍群体和不同流入地存在异质性作用。研究试图分离出流动效应中具有积极影响的部分,为流动正名,给不同背景家庭制定流动策略提供参考。

[关键词] 流动儿童;主动教育流动;学业能力;家长教育期望;家长参与

为“流动”正名:主动教育流动的意义与作用_崔盛_00为“流动”正名:主动教育流动的意义与作用_崔盛_01为“流动”正名:主动教育流动的意义与作用_崔盛_02为“流动”正名:主动教育流动的意义与作用_崔盛_03为“流动”正名:主动教育流动的意义与作用_崔盛_04为“流动”正名:主动教育流动的意义与作用_崔盛_05为“流动”正名:主动教育流动的意义与作用_崔盛_06为“流动”正名:主动教育流动的意义与作用_崔盛_07为“流动”正名:主动教育流动的意义与作用_崔盛_08为“流动”正名:主动教育流动的意义与作用_崔盛_09为“流动”正名:主动教育流动的意义与作用_崔盛_10为“流动”正名:主动教育流动的意义与作用_崔盛_11为“流动”正名:主动教育流动的意义与作用_崔盛_12为“流动”正名:主动教育流动的意义与作用_崔盛_14为“流动”正名:主动教育流动的意义与作用_崔盛_13为“流动”正名:主动教育流动的意义与作用_崔盛_15为“流动”正名:主动教育流动的意义与作用_崔盛_16为“流动”正名:主动教育流动的意义与作用_崔盛_17为“流动”正名:主动教育流动的意义与作用_崔盛_18

(作者:崔盛,系bevitor伟德国际1946教授,党委副书记;吴秋翔,系伟德国际1946bv习近平新时代中国特色社会主义思想研究院研究员,bevitor伟德国际1946讲师。原文载于《华东师范大学学报(教育科学版)》,2023年第11期。)